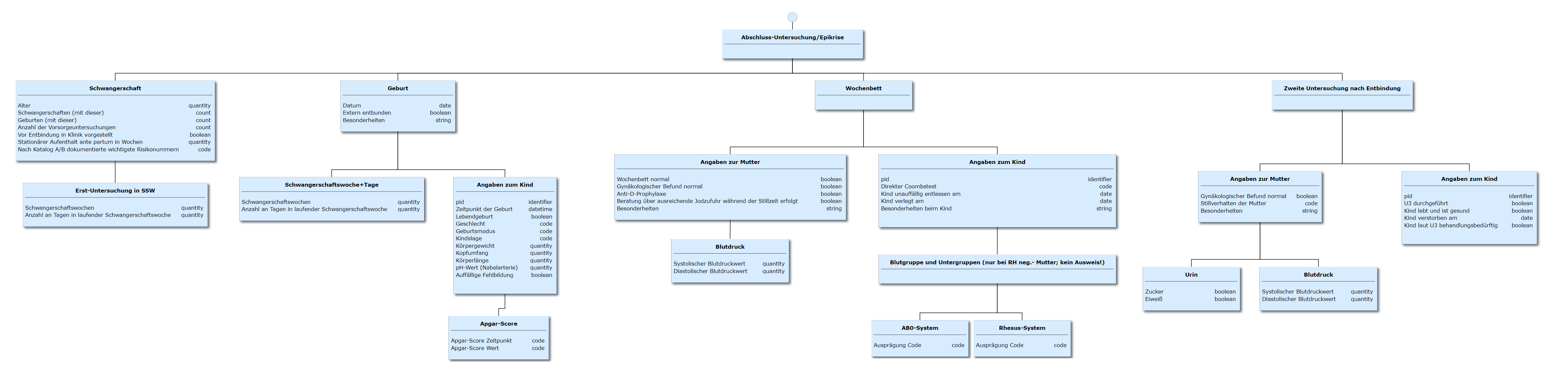
In den nachfolgenden Elementen sind die Abschnitte zur Abschluss-Untersuchungen bzw. Epikrise abgebildet: Schwangerschaft, Geburt, Wochenbett und zweite Untersuchung nach Entbindung.
Die folgende Abbildung enthält eine Übersicht über das Element Abschluss-Untersuchung/Epikrise.
Abbildung: Übersicht über das Element Abschluss-Untersuchung/Epikrise
Nicht in der Abbildung enthalten sind Kardinalitäten und Konformitäten, also Angaben, ob und wie häufig ein bestimmtes Element vorliegen kann bzw. muss. Diese sind abhängig vom Anwendungsszenario und werden auf der jeweiligen Seite des Elements dargestellt. Alle Kardinalitäten und Konformitäten eines Anwendungsszenarios können zudem folgendem Bereich entnommen werden: Anwendungsszenarien.
Kardinalität und Konformität:
| SZENARIO | KARDINALITÄT | KONFORMITÄT |
|---|---|---|
| Daten eintragen (Einträge erzeugen) | 0...1 | O |
Rationale:
Anlage 3 (Mutterpass) zu den Mutterschafts-Richtlinien
https://www.g-ba.de/richtlinien/anlage/38/
FHIR®-Mapping: KBV_PR_MIO_MR_Composition.section:Untersuchungen.section:Epikrise
