Auf dieser Seite ist das Informationsmodell des MIO Laborbefund strukturiert dargestellt. Nach Abschluss der Kommentierung und Auswertung sowie Einarbeitung der Kommentare erfolgte eine vollständige Überarbeitung des gesamten Informationsmodells, welches hier in Form von schematischen Abbildungen dargestellt ist. Ziel der Darstellung ist, dem interessierten medizinischen und pflegerischen Fachpublikum eine Übersicht über die Inhalte des Informationsmodells zu geben.
Grundstruktur
Das Informationsmodell Laborbefund ist in mehrere Abschnitte gegliedert und verschachtelt strukturiert. Dieses Vorgehen dient der besseren Übersicht. Die folgende Abbildung 1 zeigt die Grundstruktur des Informationsmodells.
Abbildung 1 : Übersicht über die Grundstruktur des Informationsmodells
Das oberste Element im Informationsmodell wird als MIO Laborbefund bezeichnet. Dieses Element bündelt die Strukturen, die zum gesamten Laborbefund gehören. Es entspricht in der FHIR®-Spezifikation der Ressource Composition und enthält (bzw. referenziert) genau einen Laborgesamtbefund.
Die Elemente, in denen die eigentlichen Informationen eines MIO Laborbefund erfasst werden, sind die Referenzierten Profile. Hierbei handelt es sich um Informationsblöcke, die an die technische FHIR-Struktur angelehnt sind. Sie decken jeweils ein in sich geschlossenes inhaltliches Thema ab, z.B. eine Person oder einen Sachverhalt aus der realen Welt. In der FHIR®-Spezifikation für das MIO Laborbefund entspricht ein referenziertes Profil genau einem Profil für eine FHIR®-Ressource. Jedes Profil werden von der Composition "MIO Laborbefund" oder von anderen Profilen referenziert (ausgedrückt durch Pfeile). Die Verschachtelung der Referenzierten Profile wird in einer gesonderten Abbildung weiter unten noch genauer erläutert.
Im Abschnitt Wiederverwendete Elemente werden Strukturen von Elementen aufgeführt, die mehrfach im Informationsmodell vorkommen und wiederverwendet werden. Hierbei handelt es sich um keine eigenen ausfüllbaren bzw. übermittelbaren Profile. Die Darstellung im Informationsmodell erfolgt aus rein informativen Gründen.
Im Abschnitt Metainformation sind Hinweise zu Metainformationen aufgeführt, die als Teil des Dokumentenmanagements in der elektronischen Patientenakte berücksichtigt werden. Diese sind nicht Teil der FHIR®-Spezifikation, sondern sind hier ebenfalls aus rein informativen Gründen abgebildet. Mit der Darstellung soll ausgedrückt werden, dass sie grundsätzlich (innerhalb der ePA) berücksichtigt werden.
Verschachtelung der referenzierten Profile
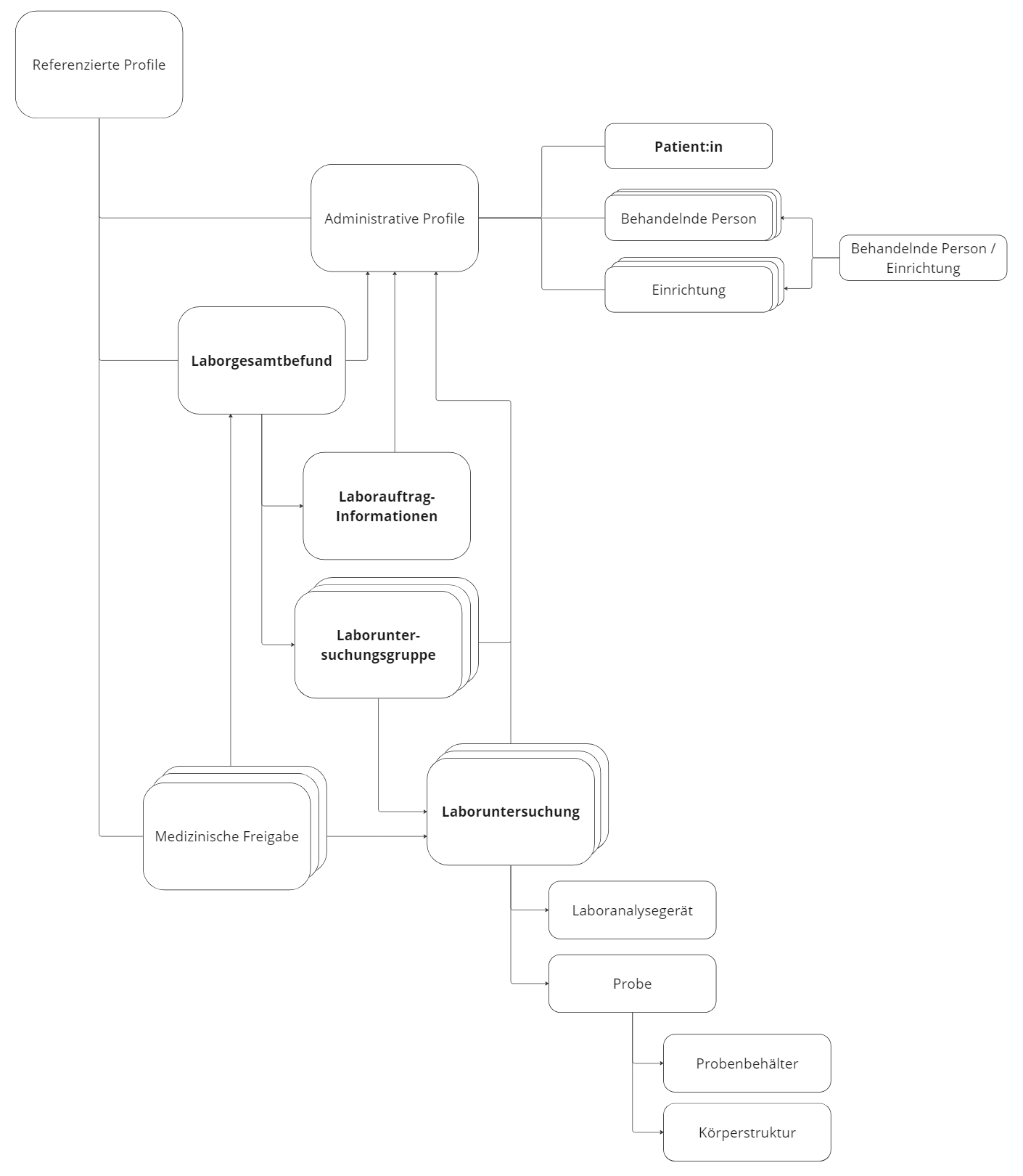
Innerhalb der referenzierten Profile sind einige Verschachtelungen in Form von definierten Referenzierungen enthalten, über die sich der Aufbau des Laborgesamtbefundes erschließt. Diese sind (vereinfacht) in folgender Abbildung 2 dargestellt.
Abbildung 2 : Vereinfachte Darstellung der Verschachtelung der Referenzierten Profile
Anhand der dargestellten Pfeile ist erkennbar, wie die einzelnen Profile innerhalb eines MIO Laborbefund über Referenzierungen in FHIR® miteinander verbunden sind.
Unter "Administrative Profile" sind die Profile "Patient:in", "Behandelnde Person", "Einrichtung" und die Kombination "Behandelnde Person/Einrichtung" im Detail definiert. An verschiedenen Stellen des Laborbefundes (z. B. "Auftragnehmendes Labor" oder "Laborauftrag-Einsendung von") wird auf diese administrativen Profile referenziert, so dass diese im Informationsmodell und in dieser Abbildung gruppiert dargestellt sind.
Die im MIO Laborbefund definierten Kardinalitäten und Konformitäten sind in dieser Abbildung vereinfacht wie folgt dargestellt:
- Profile, die in jedem MIO Laborbefund verpflichtend übermittelt werden müssen, sind fett markiert.
- Profile, die in einem MIO Laborbefund mehrfach vorkommen (können), sind in Form eines Stapels dargestellt.
Die detailliertere Zuweisung von Kardinalitäten und Konformitäten der einzelnen Elemente des Informationsmodells kann im Bereich Anwendungsszenarien, Update eingesehen werden.
Übertragung eines analogen Laborbefunds auf die Referenzierten Profile
Die unten stehende Abbildung 3 zeigt beispielhaft die Übertragung eines schematisch-dargestellten Laborbefunds in Druckformat auf den Teil "Referenzierte Profile" des Informationsmodells.
Abbildung 3: Übertragung eines Laborbefunds (im Druckformat) auf die Struktur des MIO Laborbefund
Details zu den jeweils erfassbaren Informationen finden sich in den jeweiligen Detailseiten des Informationsmodells im Abschnitt "Referenzierte Profile".


