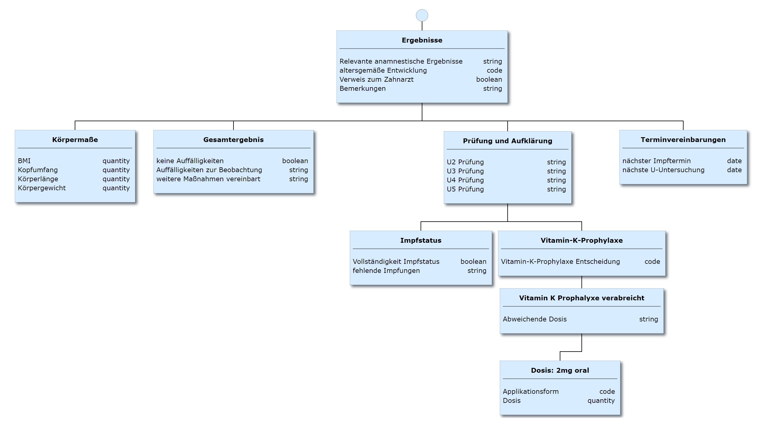
In dieser Gruppe können u.a. relevante anamnestische Ergebnisse, Körpermaße, Hinweise zu Aspekten, die abschließend zu prüfen und aufzuklären sind sowie Terminvereinbarungen zu jeder U-Untersuchung (U2-U9) in unterschiedlicher Zusammenstellung dokumentiert werden.
Terminologie Assoziation
| Code | BEZEICHNUNG IM CODESYSTEM | Codesystem |
|---|---|---|
| 423100009 | Results section (record artifact) | SNOMED Clinical Terms |
Die folgende Abbildung enthält keine Kardinalitäten, sprich keine Angaben, ob und wie häufig ein bestimmtes Element vorliegen kann bzw. muss. Diese Angaben sind abhängig vom Szenario und können folgendem Bereich entnommen werden: Anwendungsszenarien-Untersuchungen.
Abbildung: Übersicht über das Element Ergebnisse
Relevante anamnestische Ergebnisse
Freitextfeld zur Dokumentation relevanter anamnestischer Ergebnisse.
Terminologie Assoziation:
| Code | BEZEICHNUNG IM CODESYSTEM | Codesystem |
|---|---|---|
| 365854008 | History finding (finding) | SNOMED Clinical Terms |
FHIR®-Mapping: KBV_PR_MIO_CMR_Observation_U2_U9_Relevant_History_Results
Wert: String (<1MB)
Altersgemäẞe Entwicklung
Hinweistext aus der Papierversion des U-Heftes: Orientierende Beurteilung der Entwicklung altersgemäß:
Terminologie Assoziation:
| Code | BEZEICHNUNG IM CODESYSTEM | Codesystem |
|---|---|---|
| 406207000 | Child development by age (observable entity) | SNOMED Clinical Terms |
FHIR®-Mapping: KBV_PR_MIO_CMR_Observation_U3_U9_Age_Appropriate_Development
Wert: Kode
| Konzept & Wiedergabename | Code | BEZEICHNUNG IM CODESYSTEM | Codesystem |
|---|---|---|---|
| altersgemäße Entwicklung vorhanden | 23397005 | Normal growth and development for age (finding) | SNOMED Clinical Terms |
| keine altersgemäße Entwicklung | 409033001 | Altered growth and development (finding) | SNOMED Clinical Terms |
Gesamtergebnis
In dieser Gruppe kann das Gesamtergebnis der Vorsorgeuntersuchung dokumentiert werden.
Terminologie Assoziation:
| Code | BEZEICHNUNG IM CODESYSTEM | Codesystem |
|---|---|---|
| 734163000 | Care plan (record artifact) | SNOMED Clinical Terms |
FHIR®-Mapping: KBV_PR_MIO_CMR_Care_Plan_U2_U9_Result
Keine Auffälligkeiten
Diese Checkbox ist im U-Heft zum Ankreuzen vorgesehen, wenn keine Auffälligkeiten in der Vorsorgeuntersuchung festgestellt wurden.
Terminologie Assoziation:
| Code | BEZEICHNUNG IM CODESYSTEM | Codesystem |
|---|---|---|
| 281900007 | No abnormality detected (finding) | SNOMED Clinical Terms |
FHIR®-Mapping: KBV_MIO_PR_CMR_Observation_U2_U9_No_Abnormality_Detected
Wert: Boolean
Auffälligkeiten zur Beobachtung
Freitextfeld zur Dokumentation von Auffälligkeiten, die weiter beobachtet werden sollten.
Terminologie Assoziation:
| Code | BEZEICHNUNG IM CODESYSTEM | Codesystem |
|---|---|---|
| 271906008 | Examination finding (observable entity) | SNOMED Clinical Terms |
FHIR®-Mapping: KBV_PR_MIO_CMR_Care_Plan_U2_U9_Result.activity:auffaelligkeitenZurBeobachtung
Wert: String (<1MB)
Weitere Maẞnahmen vereinbart
Freitextfeld zur Dokumentation von weiteren Maßnahmen, die mit den Eltern vereinbart wurden.
Terminologie Assoziation:
| Code | BEZEICHNUNG IM CODESYSTEM | Codesystem |
|---|---|---|
| 722448004 | Treatment plan report (record artifact) | SNOMED Clinical Terms |
FHIR®-Mapping: KBV_PR_MIO_CMR_Care_Plan_U2_U9_Result.activity:weitereMassnahmenVereinbart
Wert: String (<1MB)
Verweis zum Zahnarzt
Die Dokumentation bzgl. des Verweises zum Zahnarzt / zur Zahnärztin ist ab der U5 (6.-7. Lebensmonat) vorgesehen. Zu beachten ist eine ähnliche Information im Bereich der Beratung ("Verweis zur Zahnärztin oder zum Zahnarzt zur zahnärztlichen Führerkennungsuntersuchung").
Terminologie Assoziation:
| Code | BEZEICHNUNG IM CODESYSTEM | Codesystem |
|---|---|---|
| 274410002 | Dental referral - child (procedure) | SNOMED Clinical Terms |
FHIR®-Mapping: KBV_PR_MIO_CMR_Service_Request_Dental_Referral
Wert: Boolean
Bemerkungen
In diesem Element gibt es die Möglichkeit weitere Bemerkungen zu den Ergebnissen inkl. Prüfung und Aufklärung freitextlich zu dokumentieren.
Terminologie Assoziation:
| Code | BEZEICHNUNG IM CODESYSTEM | Codesystem |
|---|---|---|
| 703852005 | Narrative comment section (record artifact) | SNOMED Clinical Terms |
FHIR®-Mapping: KBV_PR_MIO_CMR_Observation_Comments
Wert: String (<1MB)
Terminvereinbarungen
In dieser Gruppe können zukünftige Terminvereinbarungen (Impftermin, Kinderuntersuchungstermin) dokumentiert werden.
Nächster Impftermin
Terminologie Assoziation:
| Code | BEZEICHNUNG IM CODESYSTEM | Codesystem |
|---|---|---|
| 390840006 : 42752001 = 127785005 | Next appointment (finding) : Due to (attribute) = Administration of substance to produce immunity, either active or passive (procedure) | SNOMED Clinical Terms |
FHIR®-Mapping: KBV_PR_MIO_CMR_Appointment_Next_Immunization_Appointment
Wert: Datum (mindestens Jahr (JJJJ) und Monat (MM))
Nächste U-Untersuchung
Terminologie Assoziation:
| Code | BEZEICHNUNG IM CODESYSTEM | Codesystem |
|---|---|---|
| 390840006 : 42752001 = 243788004 | Next appointment (finding) : Due to (attribute) = Child examination (procedure) | SNOMED Clinical Terms |
FHIR®-Mapping: KBV_PR_MIO_CMR_Appointment_Next_Appointment
Wert: Datum (mindestens Jahr (JJJJ) und Monat (MM))
