Das Informationsmodell stellt die fachlichen Inhalte hierarchisch dar. Es soll dabei besonders dem medizinischen bzw. pflegerischen Fachpublikum eine Übersicht über die Inhalte bieten.
Die einzelnen Profile des Informationsmodells (z. B. Vitalparameter, Versicherte Person) entsprechen einzelnen Gruppen mit Untergruppen. Hierin enthalten sind die einzelnen Elemente mit einer Beschreibung und der Angabe des Wertes (z. B. String oder Code) mit dem entsprechenden Wertebereich, wenn dieser relevant ist. Bei einigen Informationselementen ist eine Auswahlliste von Codes dargestellt. Weiter werden zu den einzelnen Elementen, wenn notwendig, Rationalen sowie Hinweise zur Operationalisierung angegeben.
Die Erläuterungen zu den Konformitäten und Kardinalitäten finden Sie unter: Erläuterungen, Phase I
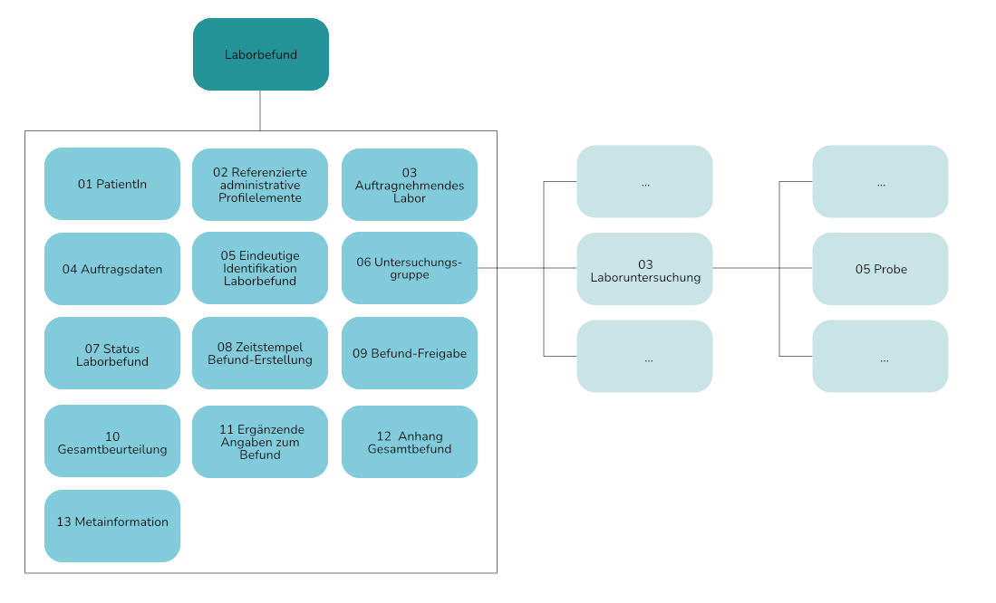
Das Informationsmodell Laborbefund ist in mehrere Abschnitte gegliedert und verschachtelt strukturiert.
Die folgende Abbildung enthält eine Übersicht über das Element Laborbefund.
Nicht in der Abbildung enthalten sind Kardinalitäten und Konformitäten, also Angaben, ob und wie häufig ein bestimmtes Element vorliegen kann bzw. muss. Diese sind abhängig vom Anwendungsszenario und werden auf der jeweiligen Seite des Elements dargestellt. Alle Kardinalitäten und Konformitäten eines Anwendungsszenarios können zudem folgendem Bereich entnommen werden: Anwendungsszenarien, Phase I. Eine grafische Übersicht zu den Bereichen Laboruntersuchung und Probe finden Sie auf den jeweiligen Seiten im Informationsmodell.
Abbildung: Übersicht über das Element Laborbefund
Innerhalb der "Untersuchungsgruppe" (Fachliche Gruppierung) ist die gesamte Struktur für "Laboruntersuchung" enthalten und innerhalb einer Laboruntersuchung eindeutig genau eine Probe. Unter "Referenzierte administrative Profilelemente" sind "Behandelnde Person", "Einrichtung" und die Kombination "Behandelnde Person/Einrichtung/Rolle" im Detail definiert. An verschiedenen Stellen des Laborbefundes (z. B. "Auftragnehmendes Labor" oder "Laborauftrag-Einsendung von") wird darauf referenziert, ohne diese Strukturen redundant detailliert darzustellen. Dieses Vorgehen dient der besseren Übersicht.
Bei der Nutzung einer Auswahl von Codes aus einem ValueSet werden die enthaltenen Codes tabellarisch wie folgt dargestellt (Die hier angezeigten Codes sind ein willkürlich gewähltes Beispiel aus dem ValueSet für das Element "Fachterminus" aus dem Profil "Körperlänge/Körpergröße"):
| KONZEPT UND WIEDERGABENAME | CODE | BEZEICHNUNG IM CODE-SYSTEM | CODE-SYSTEM |
|---|---|---|---|
| Körperlänge/Körpergröße | 8302-2 | Body height | LOINC®, 2.69 |
| 276351002 | Infant length (observable entity) | SNOMED CT®, 2021-01-31 | |
| 276353004 | Crown heel length (observable entity) | SNOMED CT®, 2021-01-31 | |
| 248334005 | Length of body (observable entity) | SNOMED CT®, 2021-01-31 | |
| Geburtskörperlänge | 89269-5 | Body height Measured --at birth | LOINC®, 2.69 |
| 169886007 | Birth length (observable entity) | SNOMED CT®, 2021-01-31 |
Kommentierungen
-
-
Key
-
LAB1X0X0-155
-
Erstellt
-
05.08.2022
-
Name
-
Thomas Göttsch
-
Organisation
-
MVZ Medizinisches Labor Hannover GmbH
-
Zusammenfassung
-
Abstimmmung MIO-Labor und DEMIS zwingend
-
Beschreibung
-
Wenn HL7-FHIR als Darstellung von medizinischen Inhalten verwendet wird, sollte dieser int.Standard einheitlich verwendet werden.
Bitte unbedingt eine direkte Abstimmung identischer Datenobjekte/Felder zwischen MIO und DEMIS auch im Detail druchführen (wurde so auch bei demis@rki.de mitgeteilt)
Es ist keine Standard, wenn z.B. das Feld Wohnsitzländercode mal nach DEUEV, mal nach EUSTAT, mal nach ISO3166 usw. zu codieren ist. Generische Objekte wie Auftraggeber/EinsendendeEinrichtung, Leistungserbringer/Befundersteller, Patient/Betroffen Person usw. sollten in allen HL7-FHIR-Datensätzen identisch dargestellt werden. Abweichungen nur dort, wo die Inhalte nicht<img class="emoticon" src="/images/icons/emoticons/warning.png" height="16" width="16" align="absmiddle" alt="" border="0"/> vergleichbar/identisch sind.
-
-
-
Key
-
LAB1X0X0-154
-
Erstellt
-
05.08.2022
-
Name
-
Thomas Göttsch
-
Organisation
-
MVZ Medizinisches Labor Hannover GmbH
-
Zusammenfassung
-
Zertifizierung der mio-Viewer zwingend
-
Beschreibung
-
Es ist zwingend erfoderlich, die MIO-Anzeigeprogramme für den ärztlichen/medizinischen Bereich zu zertifizieren (vgl. LDT usw.), aber nicht beschränkt auf den kassenärztlichen Bereich, sondern mindestens auf Ebene der BÄK besser durch gesetzliche Regelung und Umsetzung als unmittelbar geltende EU-RL oder ISO-Norm.
Ohne eine solche Zertifizierung sind die Haftungsfragen, die sich aus dem Arztrecht und verwandten Regelungen, Richtlinien und Normen (Liste auf Anfrage) ergeben, nicht handhabbar!
Ohne Klärung der Verbindlichkeit und (idealerweise internationalen, mindestens EU-weiten) Zertifizierung kann der MIO Laborbefund sein strategisches Ziel, alle anderen Darstellungen <span style="text-decoration: line-through; ">perspektivisch auch international kompatibel</span> vollständig zu ersetzen, niemals erreichen.
Die Entscheidung, HL7-FHIR/LOINC/Snomed-CT/UCUM usw. zu verwenden ist nur sinnvoll, wenn dieses strategische Ziel angestebt wird, denn die Umsetzung ist sehr aufwändig und durchdringt alle Aspekte und jedes Detail des Gesundheitswesens.
-
-
-
Key
-
LAB1X0X0-119
-
Erstellt
-
02.08.2022
-
Name
-
BfArM
-
Organisation
-
BfArM
-
Zusammenfassung
-
Harmonisierung mit europäischen Standardisierungsinitiativen im Bereich Labor (X-eHealth – Workpackage „Laboratory Request and Report“, eHealth Network EU Guideline „Laboratory Report“)
-
Beschreibung
-
Für die Gewährleistung des grenzüberschreitenden Datenaustauschs nach § 219d Abs. 6 SGB V für den Bereich Labor soll angestrebt werden, die o.g. für den europäischen Raum entwickelten Standards und Vorgaben so weit wie möglich auch in die nationalen Festlegungen zu übernehmen, um den Aufwand und Fehler bei der Übertragung zu minimieren. Eine Harmonisierung der Profile des MIOs Laborbefund mit den entsprechenden Interoperabilitätsfestlegungen für Europa wird deshalb empfohlen, dies gilt für die vorgeschlagenen Datenelemente als auch insbesondere für Valuesets. Beispielsweise schlägt die X-eHealth-Spezifikation „Laboratory Requests and Reports“ zusätzlich Informationsbausteine für das Behältnis, in dem sich die Probe befindet, vor sowie die Angabe der Gesamtmenge des entnommenen Materials. Diese Informationen werden im MIO Laborbefund nicht erfasst.
-
