- Offen: Screenshot Profil + Excel-Datei
Das Informationsmodell stellt die fachlichen Inhalte hierarchisch dar. Es soll dabei besonders dem medizinischen bzw. pflegerischen Fachpublikum eine Übersicht über die Inhalte bieten.
Die folgenden Abbildungen stellen die Struktur des Informationsmodells des MIO KH-Entlassbrief näher dar.
Die folgende Abbildung zeigt die Grundstruktur des Informationsmodells. Dieser Aufbau dient einer besseren Lesbarkeit des Informationsmodells und einer sinnvollen Zuordnung der Informationsbausteine und wird in der FHIR®-Spezifikation nicht in dieser Form abgebildet.
Abbildung: Übersicht des Informationsmodells (Variante 1)
Abbildung: Übersicht des Informationsmodells (Variante 2)
Übertragung des analogen Krankenhausentlassbriefes auf das Datenmodell
Die unten stehende Abbildung stellt beispielhaft die Übertragung eines Krankenhausentlassbriefes in Papierformat (links) auf die Struktur des Informationsmodells (mittig) dar, sowie die entsprechenden Seiten des MIO KH-Entlassbrief auf Confluence (rechts).
Dabei bildet die Gruppe "Administrative Daten" die entsprechenden administrativen und organisatorischen Daten des Patienten sowie der entlassenden Einrichtung ab und die Gruppe "Medizinische Informationen" alle relevanten Informationen zum Krankenhausaufenthalt.
Abbildung: Übertragung eines Krankenhausentlassbriefes auf die MIO Struktur
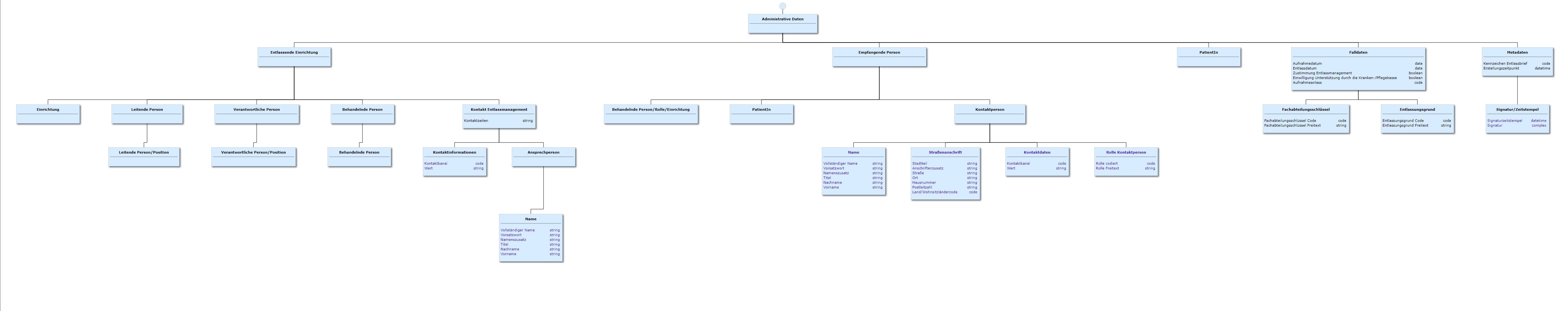
Administrative Daten
In folgender Abbildung werden die Elemente der Gruppe "Administrative Daten" des Informationsmodells aufgeführt. Diese Gruppe bildet Informationen zur Entlassenden Einrichtung, der Empfangenden Person, der/des PatientIn sowie Fall- und Metadaten ab.
Abbildung: Elemente der Gruppe "Administrative Daten" (Variante 1)
Abbildung: Elemente der Gruppe "Administrative Daten" (Variante 2)
Medizinische Informationen
In folgender Abbildung werden die Elemente der Gruppe "Medizinische Informationen" des Informationsmodells aufgeführt. Diese Gruppe bildet alle Informationen des Krankenhausaufenthaltes der/des PatienIn ab.
Abbildung: Elemente der Gruppe "Medizinische Informationen" (Variante 1)
Abbildung: Elemente der Gruppe "Medizinische Informationen" (Variante 2)
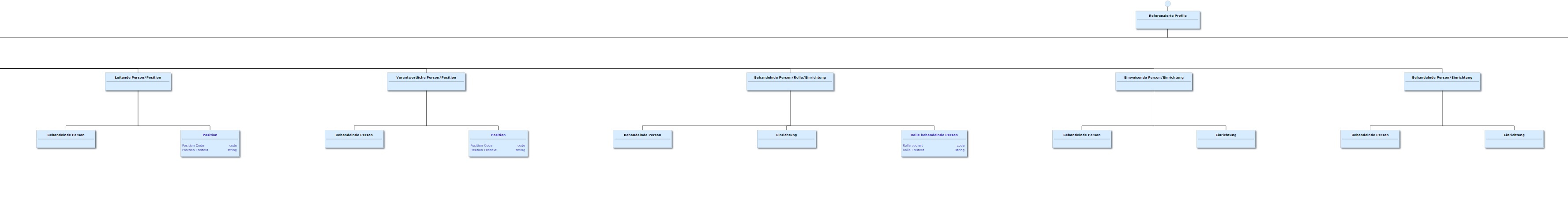
Referenzierte Profile
In folgender Abbildung werden die Elemente der Gruppe "Referenzierte Profile" des Informationsmodells aufgeführt. Diese Gruppe enthält Informationsbausteine, welche sich an den entsprechenden FHIR®-Profilen orientieren (z.B. PatientIn oder Diagnose), daher auch der Begriff "Referenzierte Profile".
In den beiden Gruppen "Administrative Daten" und "Medizinische Informationen" des Informationsmodells werden diese Informationsbausteine an den zutreffenden Stellen lediglich referenziert, was an einer Verlinkung auf die entsprechenden Profile zu erkennen ist. Das heißt, an den zutreffenden Stellen wird die Struktur dieser Profile selbst nicht im Detail aufgeführt, sondern durch Anklicken der Links können die einzelnen Profile im Detail eingesehen werden. Damit wird dem Aufbau in FHIR® gerecht, bei dem an den zutreffenden Stellen ebenfalls auf die entsprechenden Profile mittels Referenz verwiesen wird.
Die Aufteilung in "Administrative Elemente" und "Medizinische Elemente" dient lediglich einer besseren Lesbarkeit des Informationsmodells und wird in dieser Form in FHIR® nicht abgebildet.
Abbildung: Elemente der Gruppe "Referenzierte Profile" (Variante 1)
Abbildung: Elemente der Gruppe "Referenzierte Profile" (Variante 2
Wiederverwendete Elemente
Die folgende Abbildung zeigt die Gruppe "Wiederverwendete Elemente". Die darin aufgeführten Elemente dienen lediglich als Vorlage für die Erstellung einzelner Informationsbausteine aus den zuvor genannten Gruppen. Diese Gruppe wird nicht in der FHIR®-Spezifikation abgebildet.
Abbildung: Elemente der Gruppe "Wiederverwendete Elemente" (Variante 1)
Abbildung: Elemente der Gruppe "Wiederverwendete Elemente" (Variante 2)
Beispielhafte Darstellung eines Elements
Die folgende Abbildung zeigt beispielhaft die in einem Element enthaltenen Informationen.
SCREENSHOT / ABBILDUNG EINFÜGEN
Bei der Nutzung einer Auswahl von Codes aus einem ValueSet werden diese tabellarisch wie folgt dargestellt.
| KONZEPT UND WIEDERGABENAME | CODE | BEZEICHNUNG IM CODE-SYSTEM | CODE-SYSTEM |
|---|---|---|---|
| Körperlänge/Körpergröße | 8302-2 | Body height | LOINC®, 2.69 |
| 276351002 | Infant length (observable entity) | SNOMED CT®, 2021-01-31 | |
| 276353004 | Crown heel length (observable entity) | SNOMED CT®, 2021-01-31 | |
| 248334005 | Length of body (observable entity) | SNOMED CT®, 2021-01-31 |
Die FHIR-Umsetzung einzelner Profile kann hier eingesehen werden: FHIR-Ressourcen, Phase I.
Excel des MIO Krankenhausentlassbrief zum Herunterladen
Für eine bessere Übersicht haben wir hier das Informationsmodell in Form einer Tabelle zum Download für Sie bereitgestellt.
Bitte beachten Sie, dass diese Tabelle die Übersichtlichkeit erleichtern soll und nicht für Ihre Kommentierungen gedacht ist. Diese werden ausschließlich über die Kommentierungsbuttons berücksichtigt und entsprechend bearbeitet.
Die Datei zum Download finden Sie hier:
DATEI ERGÄNZEN









